美丽宜居住区是美丽江苏、美丽宜居城市建设的重要内容。记者从江苏省住建厅获悉,为切实改善居住条件和人居环境,江苏进一步加强美丽宜居住区建设。近日,2022年度省级宜居示范居住区名单出炉。经综合评定及评审结果公示,南京市玄武区雍园片区等116个项目上榜,被评定达到省级宜居示范居住区创建标准。

记者看到,新增的116个省级宜居示范居住区中,南京、苏州、无锡、常州都分别有13个项目上榜,为上榜最多的设区市。“在创建单位自愿申报、设区市主管部门审核考评与择优推荐的基础上,我们委托第三方机构进行了评价,并组织专家进行了集中评议。”江苏省住建厅相关负责人说,设区市复评得分低于80分、居民对居住区整体环境满意度低于90%、有C级D级危房且治理不达标的居住区,均不列入评价范围。根据第三方机构评价报告和专家集中评议结果,综合考虑各地工作情况、进展成效、创建氛围、居民满意程度等因素,最终评出了116个项目。
宜居示范居住区有什么标准?江苏要求针对不同历史时期建设的居住区实际状况,因地制宜、分类推进建设。2000年前建设的老旧小区,主要围绕安全有序、环境整洁、便利舒适、功能完备、管理规范的目标,针对居民居住生活中“急难愁盼”的问题,按照有整洁小区环境、有规范停车场所、有无障碍化设施、无危险房屋、无违章搭建、无乱堆杂物等“十有十无”的要求推进居住区环境全面整治和功能完善。
2000年后建设的既有居住区,江苏要求通过提升,居住区物业服务水平基本达到省级示范物业管理项目标准,住宅使用性能基本达到国家《住宅性能评定技术标准》规定的2A等级,建立共建共治共享的社区治理机制,实现5分钟便民服务圈和15分钟社区服务圈等标准。
据了解,去年江苏对美丽宜居住区评价指标体系进行了优化调整、修改完善。美丽宜居住区评价指标侧重建设内容“好不好”,包括房屋建筑、环境景观、基础设施、配套服务、住区治理等5个一级指标,16个二级指标,57项评价内容。结合国家和省关于加强新时代老龄工作、城市更新行动、城市社区补短板行动、完整居住区建设、绿色社区创建等工作,重点围绕适老化、海绵化、绿色化、智慧化等方面设置评价指标,推动建设安全健康、设施完善、管理有序的完整居住社区。比如,创建评价中,住区有用地面积不小于170平方米的儿童和老年人活动场地。地面平整防滑,配置健身器材、健身步道、休息座检等设施以及沙坑、滑梯等适合儿童和老年人休闲和健身的设施,可得3分。小区及周边有用地面积不小于800平方米的多功能运动场地,可得1分。江苏要求达标的省级宜居示范居住区创建单位珍惜荣誉,继续巩固提升建设成果,为全面推动美丽宜居住区建设起到示范引领作用。
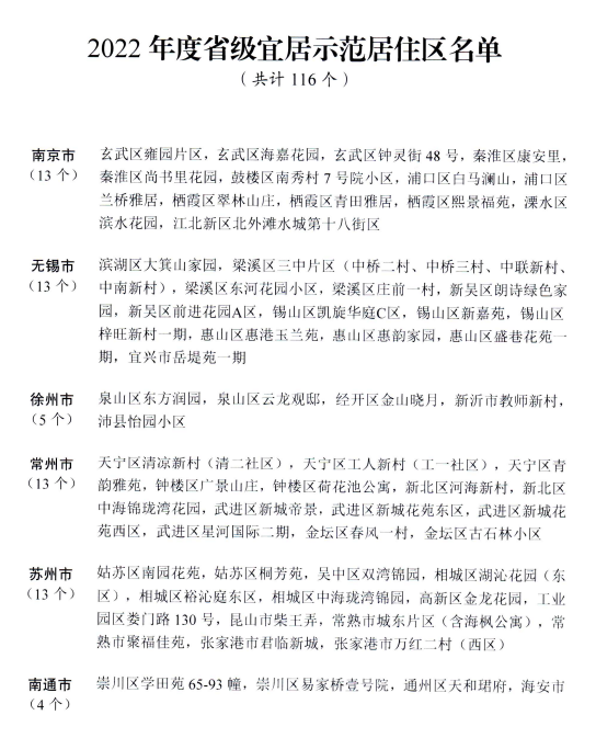
附:2022年度江苏省级宜居示范居住区名单


来源:交汇点
编辑:缪小兵
审核:高新