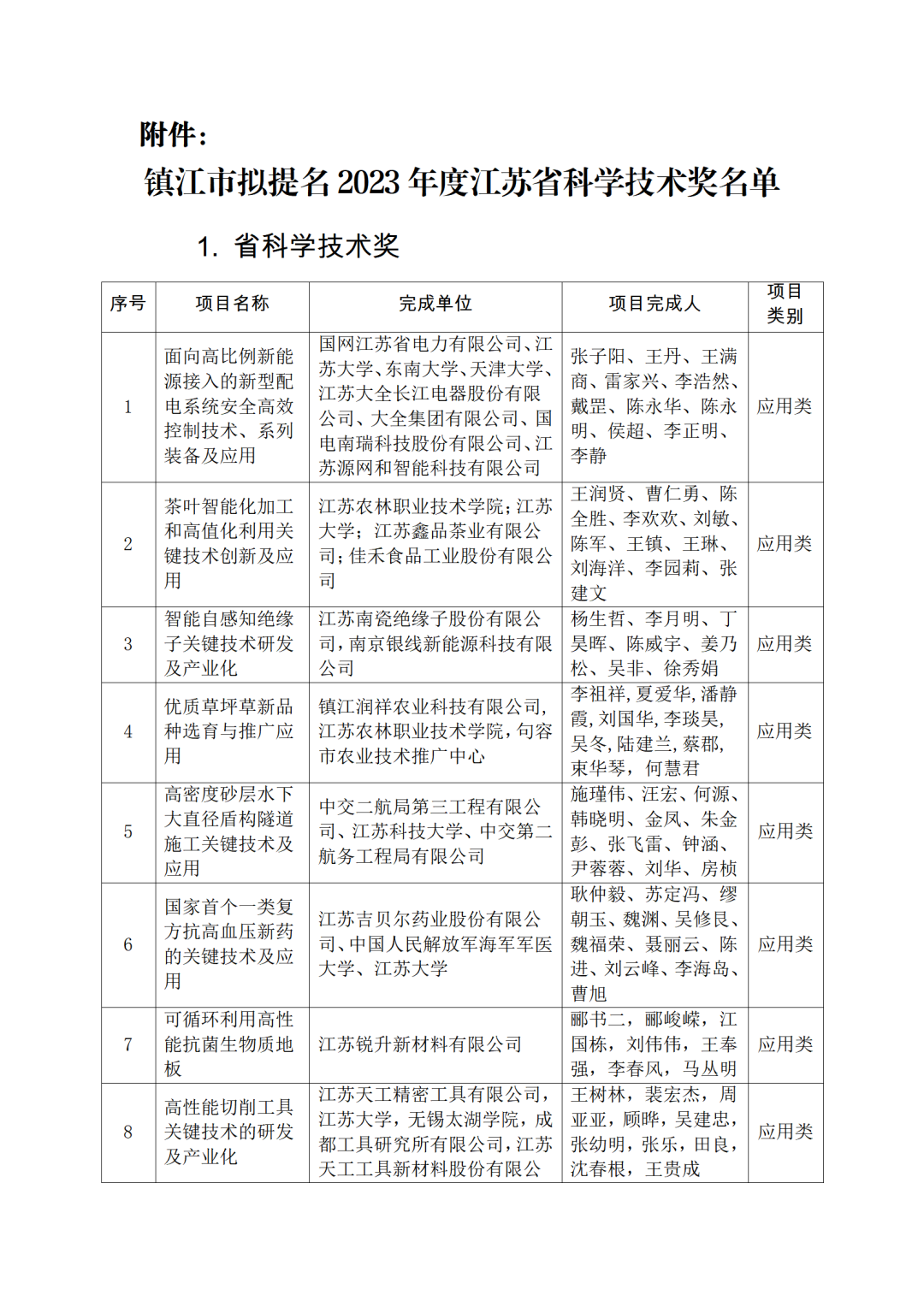
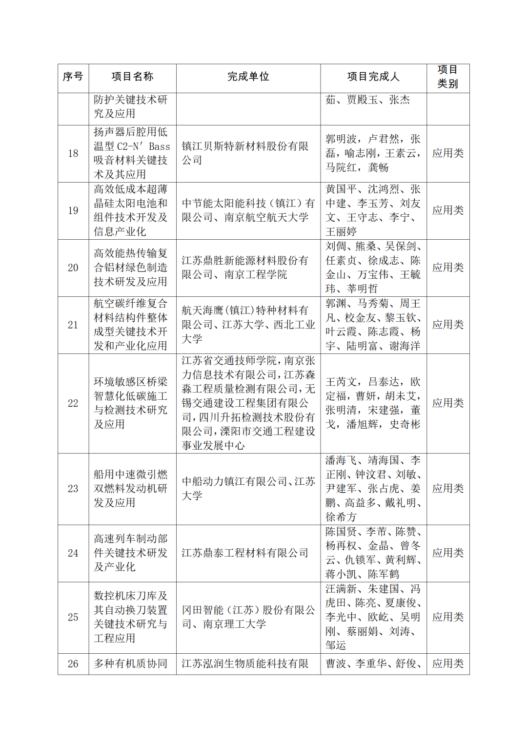
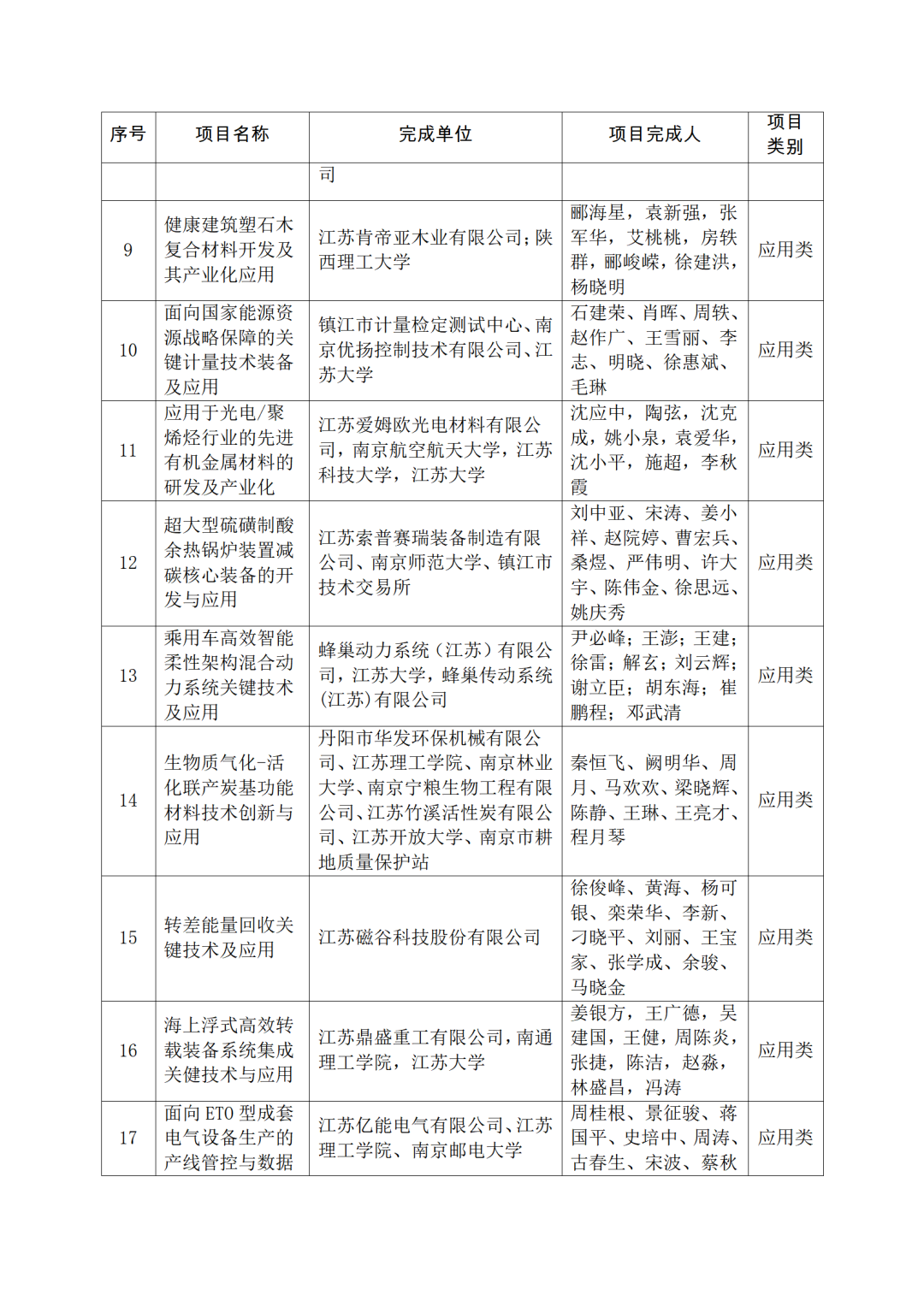
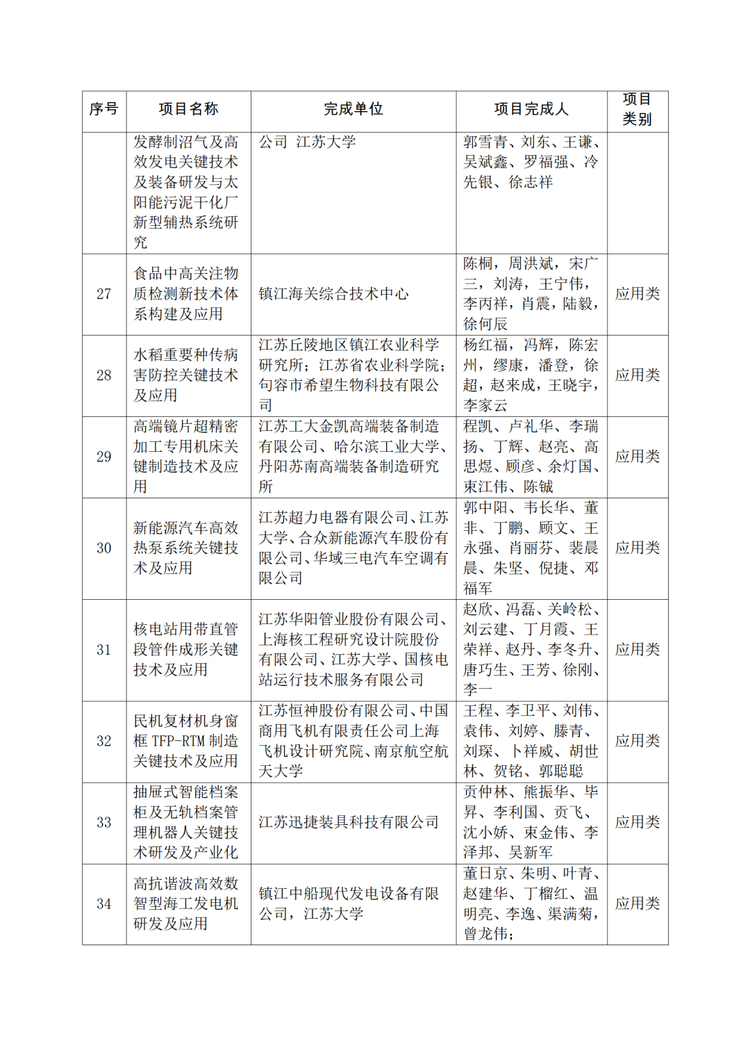
镇江市拟提名2023年度江苏省科学技术奖名单公示
根据《省科技厅关于2023年度江苏省科学技术奖提名工作的通知》(苏科成发〔2024〕18号文)要求,现将我市拟提名的2023年度江苏省科学技术奖对象进行公示。公示期自2024年2月29日起至2024年3月6日止。
任何单位或个人若对公示名单持有异议,可在公示期内以书面形式提出,并列举异议理由和相关证明材料。以单位名义提出的,需加盖单位公章;以个人名义提出的,需写明自己的真实姓名、单位、地址及联系电话等。
监督电话:0511-80822826
附件:镇江市拟提名2023年度江苏省科学技术奖名单






来源:镇江科技